Integration eines Vertikalhebels

Aus Technische Beeinflussbarkeit der Geschmacksache Kaffee
Zur Navigation springen Zur Suche springen

Armin Rohnen, 02.11.2025
Systembeschreibung des Vertikalhebels mit Anschlagtasten

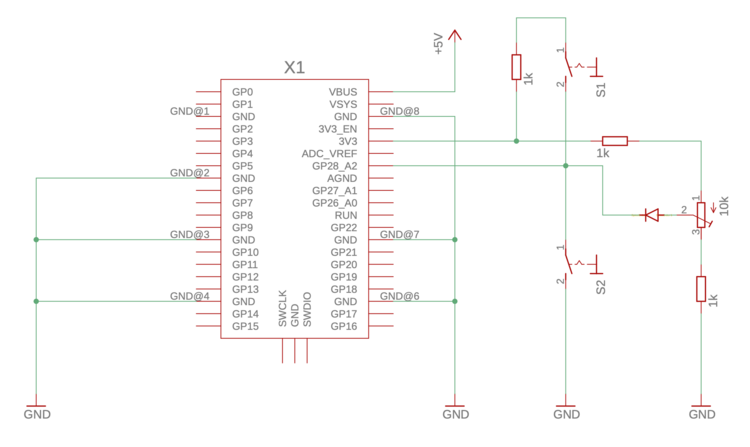
Armin Rohnen, Schaltungsbeispiel für die Handhebelsimulation mit zwei Endlagentaster
Armin Rohnen, Schaltungsbeispiel für die Handhebelsimulation mit zwei Endlagentaster

Wie in der Übersichtsdarstellung der Glasboilermaschine zu erkennen ist, liegt für den Vertikalhebel mit zwei Endlagenschalter eine Konstruktion sowie ein erster Prototyp vor. Der Vertikalhebel ist mit einem 10 kOhm Potentiometer verbunden, welches in Spannungsteilerschaltung betrieben wird. Der im Schaltplan mit S1 bezeichnete Folientaster befindet sich in der hinteren Anschlagtaste während sich der Folientaster S2 in der vorderen Anschlagtaste befindet.

Wird S1 gedrückt ergibt sich ein Spannungswert nahe der 3,3 V Systemspannung der Raspberry Pi Pico MCU. Der Druck auf S2 dagegen legt den ADC-Eingang auf Masse, womit ein Spannungsmesswert 0 V bzw. nahe 0 V angelegt wird.

Der gedrückte hintere Anschlagschalter löst im "Normalmodus" einen Kaffeebezug aus. Die Parameter für den Kaffeebezug stammen aus dem aktuell gewählten Kaffeerezept.

Über den gedrückten vorderen Anschlagschalter wird die Maschienenfunktion "Flush/Reinigung" aktiviert. Es wird eine definierte Zeit lang Wasser zur Reinigung durch die Brühgruppe geleitet. Baut sich während der definierten Zeit Druck über einen bestimmten Schwellwert in der Brühgruppe auf, ist ein Blindsieb im Siebträger eingesetzt und es wird die Maschinenfunktion "Rückspülreinigung" aktiviert.

Beide Anschlagschalter müssen nicht zwangsweise mit dem Hebel betägt werden. Die Spannungswerte des Vertikalhebels werden im "Normalmodus" ignoriert.

Befindet sich die Maschine im "Handhebelmodus" aktiviert die mit dem Vertikalhebel gedrückte hintere Anschlagtaste S1 den Handhebelbezug eines Espressos. Zum Auslösen ist ein einfacher Druck ausreichend. Der Handhebelbezug beginnt mit dem Einschwingen des Mischreglers. Es wird solange das Kaffeebezugswasser in den Überlauf geleitet, bis dass die hinterlegte Kaffeebezugstemperatur erreicht ist. Das Erreichen der Kaffeebezugstemperatur wird am Display visualisiert.

Der Espressobezug startet, wenn der erste vom Endanschlag UA unterschiedliche Spannungsmesswert erfasst wird.

Armin Rohnen, Der Handhebelbezug und seine Durchführungsparameter
Armin Rohnen, Der Handhebelbezug und seine Durchführungsparameter

Die Stellung des Vertikalhebels stellt die zu fördernde Bezugswassermenge dar. Über den Systemabgleich sind der Spannungswert in der Anfangsstellung UA und in der Endstellung UE des Vertikalhebels bekannt. Für den Spannungsverlauf U(α) bzw. U(t) in den Zwischenstellungen kann von Linearität ausgegangen werden, was jedoch zu überprüfen ist.
Als Einstellparameter für den Handhebelkaffeebezug werden die Kaffeemenge (OUT) VKaffee und die Bezugswassertemperatur TKaffee aus dem aktiven Espressorezept übernommen. Für die Gesamtwasserfördermenge VSumme wird der Kaffeemenge (OUT) noch das systembedingte Totvolumen hinzugefügt.

20251102 Gleichung.png

Aus UA, UE und VSumme ergibt sich der Volumenkoeffizient U2V = (UE - UA) / VSumme und zu jedem erfassten Spannungswert U(t) kann der Volumensollwert V(t) = U(t) / U2V ermittelt werden. Um den, zum Espressobezug wichtigen Volumenstromsollwert bestimmen zu können, ist der Zeitabstand △t zwischen zwei Spannungsmessung U(t) erforderlich.

Armin Rohnen, 03.02.2025

Die ersten Kosntruktionen des Vertikalhebels liegen vor. Die Verknüpfung mit der Systemelektronik erfolgt über einen ADC-Eingang des Raspberry Pi Picos des Displays.

Armin Rohnen, 11.04.2024

Es ist die Integration eines Vertikalhebels in Vorbereitung. Dieser wird über ein Drehpotentiometer ein Spannungssignal proportional zu der Hebelstellung generieren. Es sind 4 Lagen und ein variabler Bereich definiert. In Ruhestellung befindet sich der Vertikalhebel im oberen Anschlag und das Signal hat den Spannungswert von UVH,oben. Zwischen dem oberen Anschlag und dem unteren Anschlag kann der Spannungswert sich aufgrund der Hebelbewegung variabel verändern (UVH(t)). Das Signal wird für die Simulation der Hebelbewegung einer Handhebel-Espressomaschine verwendet. Beide Endlagen des Vertikalhebels können überdrückt werden, was die Spannungswerte UVH,ue,oben und UVH,ue,unten ergibt. Die Überdrückungsstellungen werden als zwei weitere Tasten interpretiert und als Tastenschaltung in die Token aufgenommen.